欢迎来到上海市企事业单位治安保卫协会官方网站
021-54732855
网站首页
协会介绍
协会简介
组织机构
协会章程
分支机构
协会荣誉
协会动态
协会通知
协会活动
会员风采
会员动态
业务研究
独家特稿
先进典型
文化专栏
等级认定
通知通告
动态信息
资料下载
成绩查询
证书查阅
会员单位
理事单位
监事单位
入会流程
入会申请表
联系我们
联系我们
交通地图
主页
/ 协会动态 / 协会通知 / 关于组织开展2025年治安内保调研征文活动的通知
协会动态
协会通知
协会活动
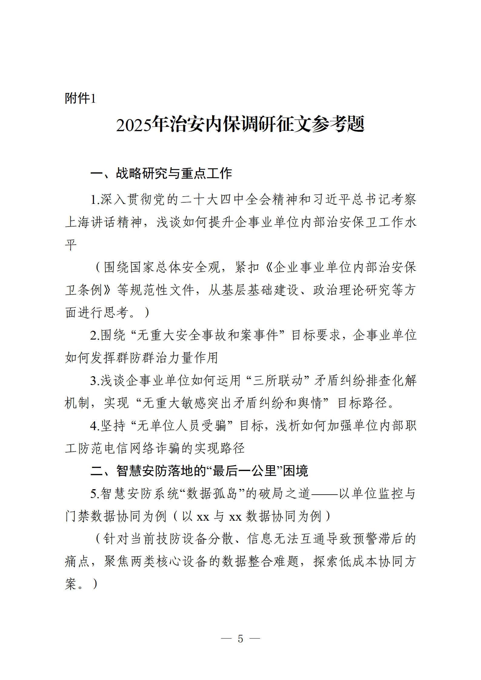
关于组织开展2025年治安内保调研征文活动的通知
上海市企事业单位治安保卫协会
编辑部
2025-10-21
相关信息
通知公告 | 关于开展2025年度上海内保工作成绩突出集体、个人遴选的通知
关于组织开展2025年治安内保调研征文活动的通知
市企保协会关于组织开展“三无”优秀案例征集活动的通知
关于组织开展2025年东方英才计划拔尖、青年项目(综合平台)公共安全领域推荐工作的通知
关于组织召开上海市企事业单位治安保卫协会第十一届第一次会员大会暨第十一届一次理事会、监事会的会议通知
关于组织银行会员单位参加银行业金融机构第九轮安全评估标准及规范培训会的通知
关于组织医院系统会员单位参加平安医院建设安防建设工作培训会的通知
关于邀请会员单位参加第二十二届上海国际公共安全产品博览会的通知
关于2024年度治安内保调研征文评选情况的通告
关于邀请会员单位参加2025年南非约翰内斯堡安防及消防展展会的通知
2024年度上海内保工作成绩突出集体、个人名录
新年献词
关于上海市企事业单位治安保卫协会第十一届理事、监事候选人名单的公示
关于开展2024年度上海内保工作先进集体、先进个人评选表彰活动的通知
上海市企事业单位治安保卫协会关于实施社会团体会费电子票据管理的通知